股票代码:球盟会官方登录平台入口 (872813) 
中文 | EN | 日本語
 您当前的位置: 首页 > 球盟会qmh网页版登录  > 行业动态
球盟会qmh网页版登录

联系我们

 电话:0086-631-5217153

 传真:0086-631-5195213

 地址:中国山东省威海市环翠区统一路16号 威海国际一层 威海球盟会官方登录平台入口

自2019年7月1日起施行《对外投资备案(核准)报告暂行办法》


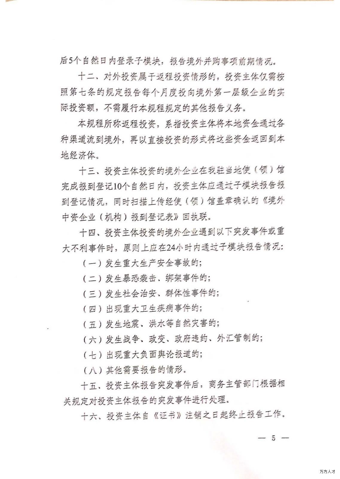
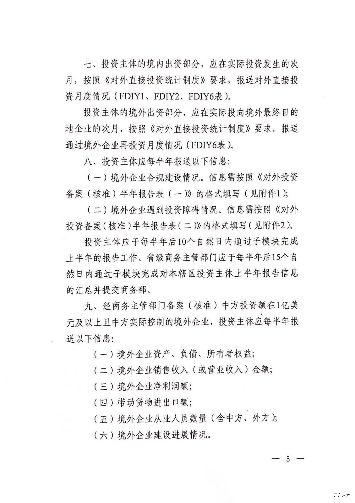
为贯彻落实《对外投资备案(核准)报告暂行办法》(商合发﹝2018﹞24号),加强对外投资事中事后监管,推动对外投资健康有序发展,商务部制定了《对外投资备案(核准)报告实施规程》(以下简称规程),现予以印发,自2019年7月1日起施行。

规程共包含22项内容,4个报告表格,现将全文内容展示如下:

201907310757523906.jpg

201907310757518906.jpg




版权所有:球盟会网页登录   
ICP备案:鲁ICP备17006509号-3  流量统计
地址:中国山东省威海市环翠区统一路16号 威海国际一层 威海球盟会官方登录平台入口
电话:0086-631-5217153
传真:0086-631-5195213
E-MAIL: hwjyfw@wietc.com  

欢迎关注球盟会官方登录平台入口 官微
就业服务◀
Baidu
map